在汽车电子追求智能、高效、稳定与低能耗的行业趋势下,亚成微敏锐洞察行业需求变化,正式推出新一代全集成智能H桥电机驱动器RM44150DS,为客户提供更具竞争力的解决方案。
产品介绍--RM44150DS
全集成智能 H 桥电机驱动器 RM44150DS,专为汽车DC电机打造。产品具备过热、过流、过压、欠压、堵转及短路保护等全面的保护功能,性能稳定可靠;同时支持电流检测、开路负载检测等诊断功能,让电机运行更安全。

封装形式:DFN10*6-16
应用场景
新能源汽车隐藏式门把手、玻璃升降、雨刮器、电动尾门等。
核心参数

产品特点
<1> 堵转保护功能
RM44150DS能够实时监测电流变化,并在电流达到阈值时在几十毫秒内触发保护动作。

<2> 响应速度快

<3> 温升低
在轻载到重载过程RM44150DS工作温升优势逐渐增加,在2.4A的负载条件下对比同类型竞品温差可达18.7℃。

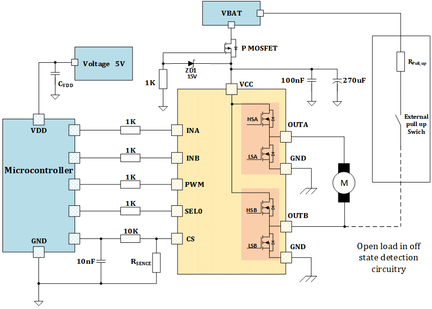
典型应用电路

产品咨询
目前产品已全面开启送样,若您想了解产品详细信息,欢迎来电咨询:赵经理18009231253。
关于亚成微
亚成微电子股份有限公司成立于2003年,专注于高速功率集成技术的研究与开发,是国内较早开展智能功率开关系列产品研究并实现产业化的高新技术企业,同时是全球领先、国内唯一具备自主研发包络跟踪电源芯片(ET)的企业。
基于“高速功率集成技术平台”,亚成微开发并量产了射频动态电源芯片(ET)、智能功率开关芯片、电源管理及驱动芯片、电源模组芯片、以及半导体分立器件五大产品线。致力于为客户提供装备用高功率密度供电以及智能配电解决方案。
来源:亚成微电子





