本文导读
只用一颗3mm×4mm的小芯片就能把风扇、泵等小功率无刷电机驱动起来的动力单元——这就是MPS新一代车规级三相驱动器MPQ6634。把复杂的三相驱动、FOC算法、全套保护塞进一颗芯片,加速开发周期!
引言
MPQ6634是一款智能无刷电机控制芯片,集成无感FOC控制算法,无需额外的代码支持,根据实际应用需求,通过上位机修改相关寄存器配置即可。MPQ6634集成了预驱和MOS管,无需多余的外围电路,可直接驱动无刷电机,对外提供PWM控制接口,用于电机速度控制,适用于风扇、进气格栅等汽车小功率无刷电机。

图1 MPQ6634芯片
MPQ6634资源、优势介绍
MPQ6634芯片特点:
· 输入电压:4.5V~35V
· 相电流:高达2A
· 驱动方式:无感FOC控制
· 控制信号:0-3.3V电压输入/50Hz~20kHz PWM输入
方向控制输入、制动信号输入
· 运行控制:速度-占空比曲线配置
· 控制模式:开环/闭环速度控制模式
· 保护功能:过流保护、过压保护、缺相保护和堵转保护
· 反馈信号:速度和堵转信号反馈
· 通信方式:通过IIC读写
· PWM开关频率:24kHz
· 电机功率:推荐25W以下
· AEC-Q100 Grade 1
MPQ6634芯片优势:
·TQFN-12(3mmx4mm)封装,体积小,缩小硬件PCB的空间
· 集成LDO和MOSFET,外围电路简单
·集成无感FOC控制算法,无需额外代码
·提供上位机配置和调试,快速驱动电机
MPQ6634应用
3.1 无刷电机控制
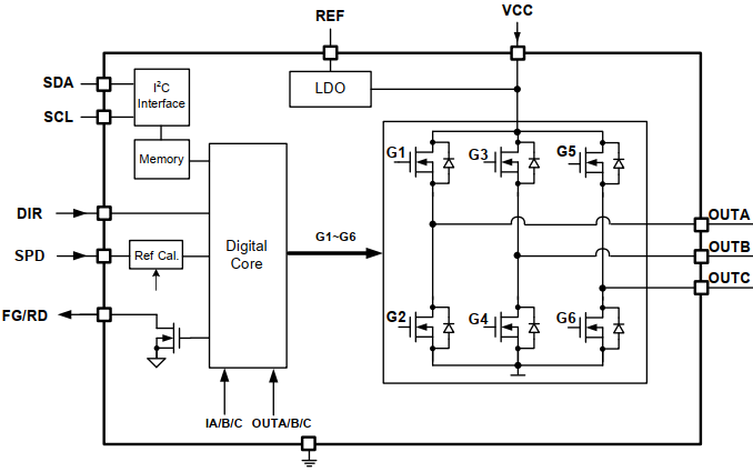
MPQ6634芯片功能框图如图2所示。

图2 MPQ6634芯片功能框图
3.1.1 驱动方式
·无感FOC驱动

图3 无感FOC驱动波形
3.1.2 速度控制
· PWM_DC = 1
电机转速由 SPD 引脚上的直流电压控制。
· PWM_DC = 0
电机转速由输入 PWM 信号的占空比控制。
3.1.3 方向控制
3.1.4 转子对齐
3.1.5 开环加速
3.1.6 速度曲线

图4 速度曲线
3.2 故障保护
3.2.1 短路保护
3.2.2 过温保护
在正常开关过程中,流过MOSFET的电流在消隐时间后超过由OC_THR位设定的阈值,输出占空比将降低,以限制输出电流。过流保护(OCP)阈值可设为1 A或2 A。通过OCP_EN位可禁用OCP功能。
3.2.3 过温关断
3.2.4 欠压锁定
当VCC引脚(Vcc)上的电压降至欠压锁定阈值电压以下时,设备中的所有电路将被禁用,内部逻辑将被重置。当VCC电压上升超过UVLO阈值时,操作将恢复。
3.2.5 过压保护
MPQ6634提供两个过压保护(OVP)阈值,以适应不同应用场景。通过UIN_SEL位可选择所需的OVP阈值。当VCC超过其过压阈值(典型值为19 V或33 V)时,芯片会立即关断所有MOSFET;待VCC降至过压阈值以下后,芯片自动恢复正常运行。
通过 OVP_EN 位可禁用过压保护功能。
3.2.6 堵转保护
芯片内置转子堵转保护功能。一旦该保护被触发,芯片会立即关断所有MOSFET。默认情况下,经过5.5秒的锁定重试时间后,器件自动恢复正常运行。通过RETRY位可将保护行为配置为“锁死停机(latch-off)”或“重试恢复(retry)”两种模式。
3.2.7 缺相保护
MPQ6634实时监测每一相的电压与电流。一旦触发缺相保护(PLOS),芯片立即停止开关动作并锁死停机。通过PL_EN位可禁用缺相保护功能。
3.3 典型应用
MPQ6634的典型的外围电路设计如图5所示。

图5 外围电路参考
结语
MPQ6634用一颗芯片诠释了“简单即强大”。把复杂留给自己,把简洁留给设计,把安心留给终端用户——这就是下一代智能风扇的答案!
来源:立功科技





