磁阻线性位置测量



电路功能与优势

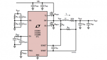
图1所示电路提供非接触式AMR(各向异性磁阻)线性位置测量解决方案,在0.5英寸范围内具有2密耳(0.002英寸)精度。该电路适合高速、精确、非接触式长度和位置测量应用。电路提供全部必要的数字调理,包括仪表放大器、缓冲器和双通道ADC,可高效处理AMR传感器的低电平电桥输出。使用该电路可获得业界领先的位置测量解决方案,适用于阀门和流量测量、机床速度控制、电机速度测量和其他工业或汽车应用。

磁阻线性位置测量系统(原理示意图: 未显示去耦和所有连接)

图1. 磁阻线性位置测量系统(原理示意图: 未显示去耦和所有连接)

详文请阅:磁阻线性位置测量

点击这里,获取更多电机控制设计信息

最新文章