跳转到主要内容
电机控制系统设计
Toggle navigation
新闻
技术文章
下载中心
视频
博客
登录
注册
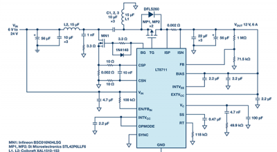
同步SEPIC控制器
适用于汽车和工业场合的高效同步SEPIC控制器
selina
-- 周一, 04/22/2019 - 09:41
Victor Khasiev ADI公司
简介