适合过程控制应用的完整高速、高共模抑制比(CMRR)精密模拟前端
selina -- 周四, 02/08/2018 - 15:12
电路功能与优势
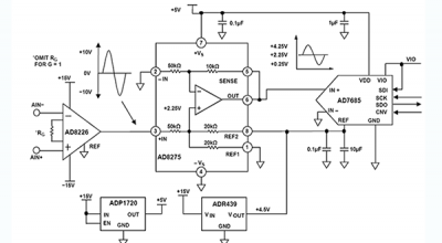
工业过程控制系统中的信号电平通常为以下几类之一:单端电流(4 mA 至 20 mA)、单端差分电压(0 V 至 5V、0 V 至10 V、±5 V、±10 V)或者来自热电偶或称重传感器等传感器的小信号输入。大共模电压摆幅也非常典型,尤其是小信号差分输入;因此,良好的共模抑制性能是模拟信号处理系统的一项重要特性。

电路功能与优势
工业过程控制系统中的信号电平通常为以下几类之一:单端电流(4 mA 至 20 mA)、单端差分电压(0 V 至 5V、0 V 至10 V、±5 V、±10 V)或者来自热电偶或称重传感器等传感器的小信号输入。大共模电压摆幅也非常典型,尤其是小信号差分输入;因此,良好的共模抑制性能是模拟信号处理系统的一项重要特性。

电路功能与优势
图1中的电路是一个完全隔离、鲁棒、4通道数据采集系统,提供16位、无噪声代码分辨率和高达42 kSPS的自动通道开关速率。由于在多路复用信号链上选择了独特的快速建立时间元件,因而42 kSPS开关速率下的通道间串扰低于15 ppm FS(低于−90 dB)。