开关模式电源的建模和环路补偿设计
selina -- 周二, 06/12/2018 - 17:09
引言
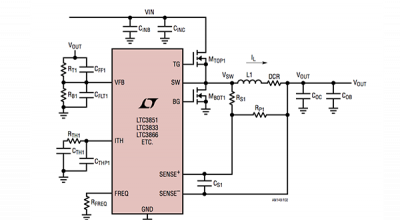
如今的电子系统变得越来越复杂,电源轨和电源数量都在不断增加。为了实现最佳的电源方案密度、可靠性和成本,系统设计师常常需要自己设计电源解决方案,而不是仅仅使用商用砖式电源。设计和优化高性能开关模式电源正在成为越来越频繁、越来越具挑战性的任务。

引言
如今的电子系统变得越来越复杂,电源轨和电源数量都在不断增加。为了实现最佳的电源方案密度、可靠性和成本,系统设计师常常需要自己设计电源解决方案,而不是仅仅使用商用砖式电源。设计和优化高性能开关模式电源正在成为越来越频繁、越来越具挑战性的任务。

Victor Khasiev
在嵌入式系统需要可靠供电的电信、工业和汽车应用中,数据丢失是一个关切的问题。供电的突然中断会在硬盘和闪存器执行读写操作时损坏数据。设计师常常使用电池、电容器和超级电容器来存储足够的能量,以在供电中断期间为关键的负载提供短期电源支持。

Scott Jackson
引言

LTM4644 是一款 4 输出 4A 降压型 µModule 稳压器,该器件采用小型 9 x 15 x 5.01mm BGA 封装,其可配置为四输出、三输出、双输出或单输出电源。在单个封装中提供多种输出选项可满足 FPGA、ASIC和图像传感器的需要。

随着汽车电子系统中电流水平的持续增加,由于存在高功耗和散热问题,设计师因而不再能使用传统的隔离肖特基二极管。

作者:Michael Anderson

作者:Subodh Madiwale ADI公司
摘要

在高电流背板应用中要求实现电路板的带电插拔,这就需要兼具低导通电阻 (在稳态操作期间) 和针对瞬态情况之高安全工作区 (SOA) 的 MOSFET。通常,专为拥有低导通电阻而优化的新式 MOSFET 并不适合高 SOA 热插拔应用。

Henry J. Zhang
摘要

作者:Charles Kitchin
简介与分立半导体组件相比,使用运算放大器和仪表放大器能给设计师带来显著优势。虽然有关电路应用的著述颇丰,但由于设计电路时往往匆忙行事,因而忽视了一些基本问题,结果使电路功能与预期不符。本应用笔记论述了最为常见的设计问题并提出了实用的解决方案。